Car Wiring Diagram Software – Understand Your Electrical System Better with a Accurate Electrical Schematic
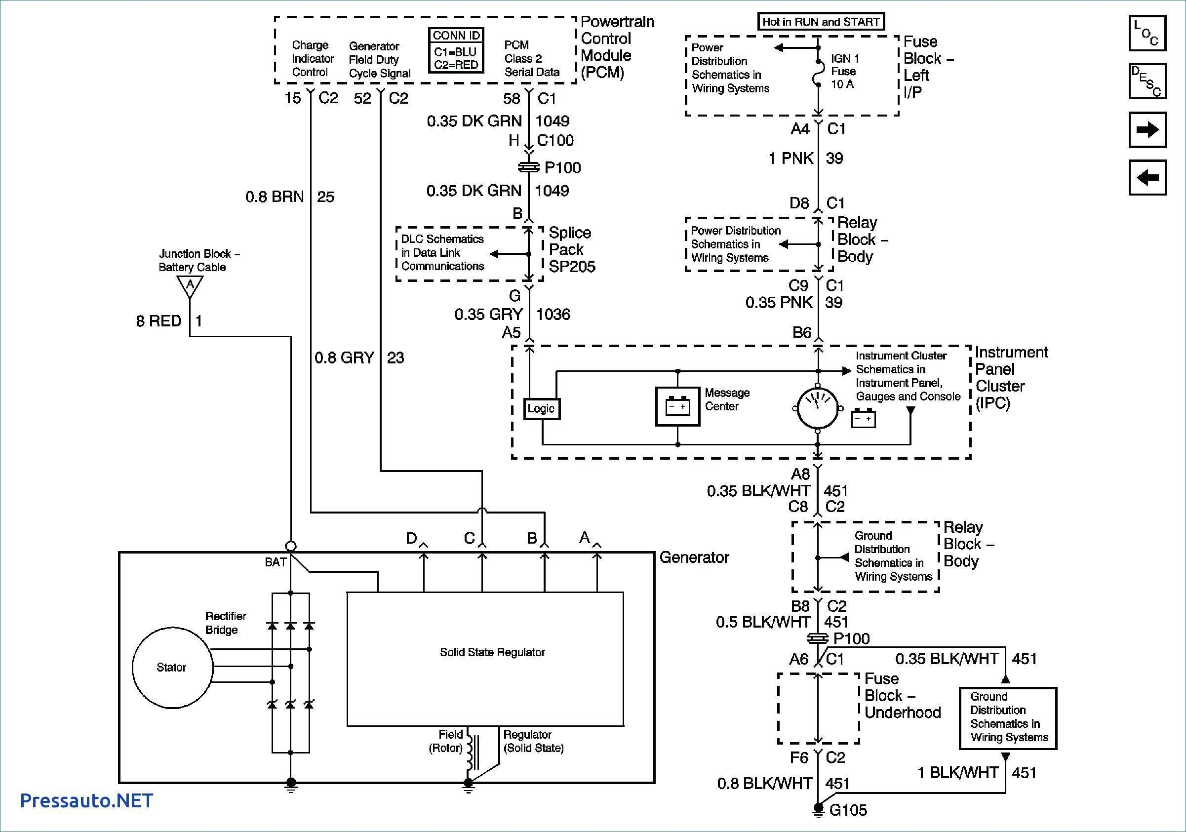
Car wiring diagrams are essential tools for anyone working on the electrical systems of vehicles. They provide a visual representation of the wiring layout and connections within a car, making it easier to troubleshoot and repair electrical issues. In the past, these diagrams were often found in printed manuals, but today, there are software programs available that can help create and analyze car wiring diagrams more efficiently.
Car wiring diagram software is designed to simplify the process of creating and editing wiring diagrams for vehicles. These programs typically include a library of symbols and components commonly found in automotive electrical systems, making it easy to drag and drop elements onto the diagram canvas. This can save time and reduce errors compared to manually drawing out a diagram.
Whether you’re involved in a DIY home upgrade or fixing your car, having a clear and accurate wiringdiagram is crucial. It helps you visualize how circuit elements are wired and ensures a risk-free, organized setup.
Whether you’re a freelancer, HR professional, or sole proprietor, using aprintable payroll form helps ensure proper documentation. Simply download the template, print it, and fill it out by hand or type directly into the file before printing.
A wiring diagram visually represents current paths, showing the paths for current flow and how different modules like controls, outlets, protective devices, and terminals are linked. This makes it easier to identify problems, improve installations, or install new systems without trial and error.
Car Wiring Diagram Software
Many websites offer free or editable wiring diagram templates for automobiles, home appliances, LED setups, and more. These diagrams are particularly helpful for hobbyists, technicians, and engineers who need reliable references.
By using a proper wiring diagram, you avoid faults, increase efficiency, and ensure all projects is in compliance. Don’t start your next electrical task blindly—search for a trusted Car Wiring Diagram Software and build safely today!
Get and Print Car Wiring Diagram Software
Car Wiring Diagram Software Free Download
Car Wiring Diagram Software Icon
Wiring Diagram Software Draw Wiring Diagrams With Built In Symbols
Free Car Wiring Diagram Software
Free Car Wiring Diagram Software
One key feature of car wiring diagram software is the ability to generate accurate and detailed diagrams that can be easily shared and printed. This is especially useful for professional mechanics and auto technicians who need to communicate wiring information with others. The software often includes tools for labeling components, adding notes, and organizing the layout for clarity.
Another advantage of using car wiring diagram software is the ability to analyze and test different wiring scenarios. By inputting different variables and connections, users can simulate how the electrical system will function and identify potential issues before making changes to the actual vehicle. This can help prevent costly mistakes and ensure that the wiring is correctly installed.
Overall, car wiring diagram software offers a more efficient and accurate way to create, edit, and analyze wiring diagrams for vehicles. Whether you are a professional mechanic, car enthusiast, or DIYer working on your own vehicle, having access to these tools can help you troubleshoot electrical problems and make repairs with confidence.
In conclusion, car wiring diagram software is a valuable tool for anyone working on the electrical systems of vehicles. By providing a visual representation of the wiring layout and connections, these programs can help simplify the troubleshooting and repair process. Whether you are a professional or a hobbyist, investing in car wiring diagram software can save you time and ensure that the electrical systems in your vehicle are functioning properly.
